File:NewArchitecture.jpg

From NAMIC Wiki
Revision as of 17:19, 31 January 2008 by Andreas (talk | contribs) (Volume Rendering and MRML, architecture suggestion)
(diff) ← Older revision | Latest revision (diff) | Newer revision → (diff)
Jump to: navigation, search

Original file(1,384 × 977 pixels, file size: 164 KB, MIME type: image/jpeg)

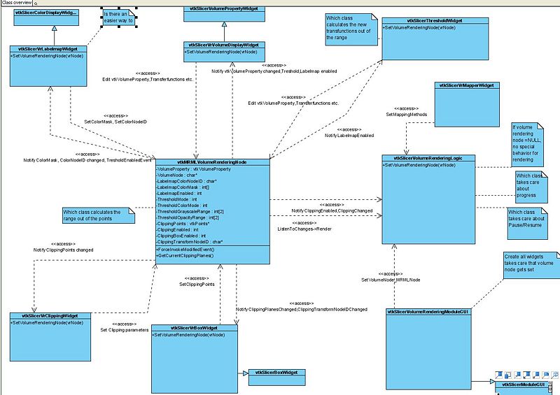
Volume Rendering and MRML, architecture suggestion

File history

Click on a date/time to view the file as it appeared at that time.

Date/TimeThumbnailDimensionsUserComment
current17:19, 31 January 2008Thumbnail for version as of 17:19, 31 January 20081,384 × 977 (164 KB)Andreas (talk | contribs)Volume Rendering and MRML, architecture suggestion
  • You cannot overwrite this file.

There are no pages that use this file.