File:Flow-screen-shot-01-2017.png

From NAMIC Wiki
Revision as of 13:44, 9 January 2017 by Clisle (talk | contribs) (screenshot from Flow web-based workflow system. For exploratory integration with Slicer)
(diff) ← Older revision | Latest revision (diff) | Newer revision → (diff)
Jump to: navigation, search

Original file(3,118 × 1,698 pixels, file size: 298 KB, MIME type: image/png)

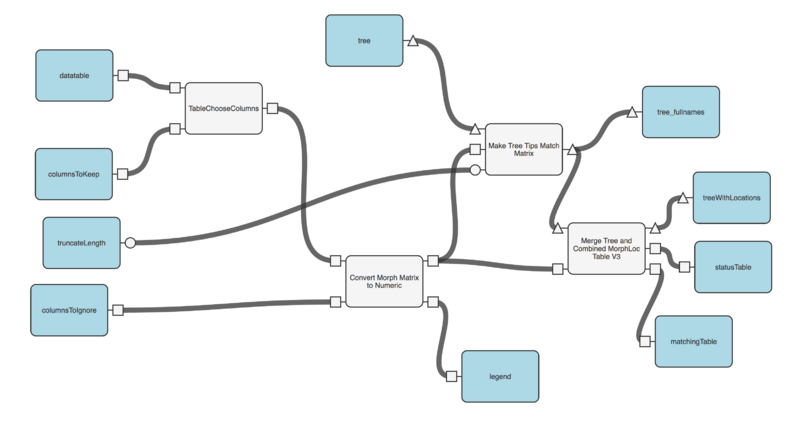
screenshot from Flow web-based workflow system. For exploratory integration with Slicer

File history

Click on a date/time to view the file as it appeared at that time.

Date/TimeThumbnailDimensionsUserComment
current13:44, 9 January 2017Thumbnail for version as of 13:44, 9 January 20173,118 × 1,698 (298 KB)Clisle (talk | contribs)screenshot from Flow web-based workflow system. For exploratory integration with Slicer
  • You cannot overwrite this file.

There are no pages that use this file.

Metadata